日前,北交互聯發布一則股權轉讓公告(項目編號:G32022BJ1000387),首鋼集團有限公司掛牌轉讓北京京西重工有限公司55.45%股權,轉讓底價39,097.6628萬元。據官方資料顯示,標的企業北京京西重工有限公司注冊資本13.2億元,其中,首鋼集團有限公司持股55.45%,北京房山國有資產經營有限責任公司持股44.55%。

根據2022年5月31日財務報表(月報)顯示,目前標的企業總資產431423.70萬元,總負債416891.58萬元,營收219531.70萬元,凈利潤虧損7458.61萬元。
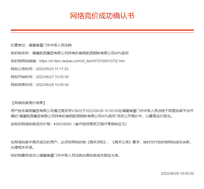
而在此之前不久,首鋼集團有限公司剛剛通過阿里巴巴司法拍賣系統競得首鋼凱西鋼鐵有限公司40%的股權,此舉也意味著,如果交易完成,首鋼集團有限公司在首鋼凱西鋼鐵的股權將由原來的60%股權變成100%,首鋼凱西鋼鐵將從首鋼集團有限公司的控股公司變成全資子公司。

關于首鋼凱西鋼鐵
首鋼凱西鋼鐵是首鋼集團根據鋼鐵產業戰略布局,同時響應國務院關于“海西戰略”的號召成立的。首鋼凱西鋼鐵成立于2011年5月30日,位于福建漳州招商局經濟技術開發區,占地1220畝,地處廈門灣南岸,環境優美,海陸運輸極其方便。它不僅是漳州開發區首家不冠行政區劃企業和央企對接區內私營企業的重點項目,也是 “福建省與央企項目合作洽談會”上現場簽約項目之一。公司目標是建成年產100萬噸規模的馬口鐵和高端板材生產基地,建成達產后預計可實現工業產值160億,銷售產值200億元人民幣。
公司由首鋼集團有限公司和福建凱西鋼鐵集團有限公司共同出資設立,注冊資本(金)15億元人民幣,其中首鋼集團有限公司持有60%股份,福建凱西集團有限公司持有40%股份。
據了解,首鋼凱西鋼鐵主要產品涵蓋酸洗板、冷硬板、退火板、鍍鋅板和電鍍鉻板等,銷售區域以閩粵為中心,輻射浙、贛、臺,并出口東南亞、歐美等地區。同時作為首鋼集團的華南橋頭堡,還承擔了首鋼系列鋼鐵產品在福建地區的加工物流配送以及出口貿易,工貿一體化優勢明顯。
除此之外,據企查查信息顯示,今年以來,首鋼集團有限公司曾連續退出四家投資企業,其中包括中勘冶金勘察設計研究院有限責任公司、寧夏陽光礦業有限公司、北京首鋼鋼貿投資管理有限公司、首鋼醫院有限公司。可見,首鋼集團公司的產業結構正在逐步調整。

值得一提的是,首鋼集團有限公司退出的北京首鋼鋼貿投資管理有限公司49%股權,為首鋼股份所購買。除此之外,在此交易前,首鋼股份還直接持有鋼貿公司51%股權,京唐公司70.18%的股權,鋼貿公司持有京唐公司29.82%股權。這也意味著,首鋼股份如今直接持有鋼貿公司100%的股權,并通過鋼貿公司合計持有京唐公司100%的股權。
首鋼股份董秘曾在投資者互動平臺上針對“國家鼓勵并購,公司如何把握優勢”的提問時做出如下回答:2021年7月公司完成了發股收購京唐公司19.1823%股權并募集配套資金項目,盈利能力進一步增強;2021年底公司股東大會通過了發股收購首鋼鋼貿公司49%股權并募集配套資金等議案,公司將以最有利于未來發展為準繩,持續推進相關工作,進一步提升公司的資產質量,增強盈利能力,沿著高質量發展之路前行。




























