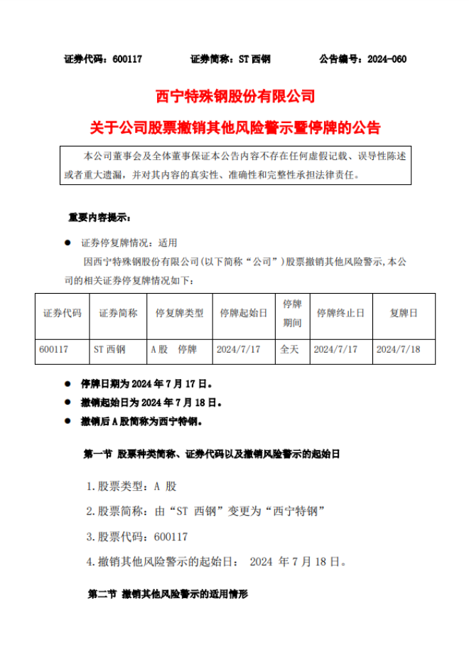
7月17日,ST西鋼發布了《西寧特殊鋼股份有限公司關于公司股票撤銷其他風險警示暨停牌的公告》(以下簡稱《公告》)。

從《公告》中獲悉,公司股票自7月18日開市起撤銷其他風險警示。撤銷風險警示后公司股票轉出風險警示板交易。股票簡稱由“ST西鋼”變更為“西寧特鋼”,股票代碼仍為“600117”,公司股票交易的日漲跌幅限制由5%變更為10%。公司股票將于7月17日開市起停牌一天,并于7月18日開市起復牌。
《公告》全文如下——



自2024年以來,西寧特鋼堅持聚焦主業,著力延鏈補鏈,快速推進全產線復工復產,通過加強市場研判,強化成本控制,優化薪酬模式,持續提升經營質量。
今年上半年,西寧特鋼——
· 恢復電渣鋼生產線、750開坯生產線和模鑄生產線,打通電渣+軋材工藝路線,拓展品種范圍,實現電渣、模鑄等附加值高的高端產品恢復生產。
· 全力推行極致能效管理,實施高爐沖渣水余熱集中供熱等余熱利用等4項中大型項目,使企業自發電比例大幅提升。
· 全面落實降本增效工作,推動課題專案落地;依托建龍集團集采優勢,擴大本地化采購,降低采購成本。
· 導入建龍集團的薪酬體系和激勵辦法,大幅提升職工收入水平。
此次西寧特鋼成功“摘帽”,將有效提振市場和投資者信心,為后續西寧特鋼進一步加快扭虧脫困注入正能量。
背景資料
2023年11月6日,青海省西寧市中級人民法院裁定批準了由管理人提交的《西寧特鋼股份有限公司重整計劃(草案)》、青海西鋼礦冶科技有限公司重整計劃(草案)、西寧特殊鋼集團有限責任公司重整計劃(草案)。這標志著建龍集團對西寧特鋼系列公司的重整投資依法正式獲得批準。
2023年9月23日,西寧特鋼發布了《西寧特殊鋼股份有限公司關于確定重整投資人的公告》稱按照遴選程序,經西寧特鋼重整投資人遴選委員會評審推薦、管理人確認,確定北京建龍重工集團有限公司(以下簡稱“建龍重工”)、中國對外經濟貿易信托有限公司、深圳市招商平安資產管理有限責任公司、中國長城資產管理股份有限公司甘肅省分公司組成的聯合體為西寧特鋼中選重整投資人。
鋼鐵大企業的入資或許能扭轉ST西鋼目前的不利局面。ST西鋼表示,如果公司順利實施重整并執行完畢,將有助于改善公司資產負債結構,提高公司盈利能力。但對于重整之后存在的風險,ST西鋼表示,公司后續經營和財務指標如果不符合《股票上市規則》等相關監管法規要求,公司股票仍存在被繼續實施退市風險警示或終止上市的風險。公司將依法配合法院及管理人開展相關重整工作,積極做好日常運營管理工作,并將嚴格按照規定履行相應信息披露義務。




























