3月13日,《中華人民共和國國民經濟和社會發展第十四個五年規劃和2035年遠景目標綱要》(點擊可閱讀全文)對外公布,全文共十九篇、六十五章,主要闡明國家戰略意圖,明確政府工作重點,引導規范市場主體行為,是我國開啟全面建設社會主義現代化國家新征程的宏偉藍圖,是全國各族人民共同的行動綱領。

文中明確了“十四五”時期經濟社會發展主要目標。

文中指出,要建設現代化基礎設施體系,統籌推進傳統基礎設施和新型基礎設施建設,打造系統完備、高效實用、智能綠色、安全可靠的現代化基礎設施體系。
文中明確,“十四五”時期將推進一系列重大工程建設,具體如下:
新型基礎設施
布局建設信息基礎設施、融合基礎設施、創新基礎設施等新型基礎設施
建設高速泛在、天地一體、集成互聯、安全高效的信息基礎設施
加快5G網絡規?;渴?/div>
前瞻布局6G網絡技術儲備
擴容骨干網互聯節點,新設一批國際通信出入口,全面推進互聯網協議第六版(IPv6)商用部署
實施中西部地區中小城市基礎網絡完善工程
推動物聯網全面發展,打造支持固移融合、寬窄結合的物聯接入能力
建設若干國家樞紐節點和大數據中心集群,建設E級和10E級超級計算中心
積極穩妥發展工業互聯網和車聯網
打造全球覆蓋、高效運行的通信、導航、遙感空間基礎設施體系,建設商業航天發射場
加快交通、能源、市政等傳統基礎設施數字化改造,加強泛在感知、終端聯網、智能調度體系建設
交通強國建設工程
加強出疆入藏、中西部地區、沿江沿海沿邊戰略骨干通道建設,加強與周邊國家互聯互通
構建快速網,基本貫通“八縱八橫”高速鐵路,提升國家高速公路網絡質量,加快建設世界級港口群和機場群
加強郵政設施建設,實施快遞“進村進廠出?!惫こ?/div>
加快城際鐵路、市域(郊)鐵路建設,構建高速公路環線系統
加快沿邊抵邊公路建設
構建多層級、一體化綜合交通樞紐體系,推廣全程“一站式”、“一單制”服務。
推進中歐班列集結中心建設

現代能源體系建設工程
有序發展海上風電,加快西南水電基地建設,安全穩妥推動沿海核電建設,建設一批多能互補的清潔能源基地,非化石能源占能源消費總量比重提高到20%左右
推進以電代煤
加快深海、深層和非常規油氣資源利用,因地制宜開發利用地熱能
加快電網基礎設施智能化改造和智能微電網建設
加快建設天然氣主干管道,完善油氣互聯互通網絡


國家水網骨干工程
加強跨行政區河流水系治理保護和骨干工程建設
加強重點水源和城市應急備用水源工程建設
實施防洪提升工程,加快防洪控制性樞紐工程建設和中小河流治理、病險水庫除險加固,全面推進堤防和蓄滯洪區建設

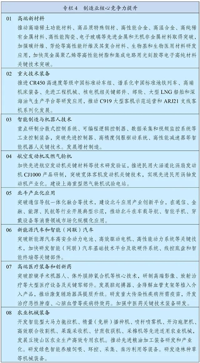
此外,文中明確,要深入實施制造強國戰略。堅持自主可控、安全高效,推進產業基礎高級化、產業鏈現代化,保持制造業比重基本穩定,增強制造業競爭優勢,推動制造業高質量發展。

來源:中國冶金報-中國鋼鐵新聞網
編輯:楊珊山
相關文檔
版權說明
【1】 凡本網注明"來源:中國冶金報—中國鋼鐵新聞網"的所有作品,版權均屬于中國鋼鐵新聞網。媒體轉載、摘編本網所刊 作品時,需經書面授權。轉載時需注明來源于《中國冶金報—中國鋼鐵新聞網》及作者姓名。違反上述聲明者,本網將追究其相關法律責任。
【2】 凡本網注明"來源:XXX(非中國鋼鐵新聞網)"的作品,均轉載自其它媒體,轉載目的在于傳遞更多信息,并不代表本網 贊同其觀點,不構成投資建議。
【3】 如果您對新聞發表評論,請遵守國家相關法律、法規,尊重網上道德,并承擔一切因您的行為而直接或間接引起的法律 責任。
【4】 如因作品內容、版權和其它問題需要同本網聯系的。電話:010—010-64411649
【2】 凡本網注明"來源:XXX(非中國鋼鐵新聞網)"的作品,均轉載自其它媒體,轉載目的在于傳遞更多信息,并不代表本網 贊同其觀點,不構成投資建議。
【3】 如果您對新聞發表評論,請遵守國家相關法律、法規,尊重網上道德,并承擔一切因您的行為而直接或間接引起的法律 責任。
【4】 如因作品內容、版權和其它問題需要同本網聯系的。電話:010—010-64411649




























