近日,河北省安全生產委員會辦公室發布《關于印發河北省“防風險 除隱患 保安全”安全生產大排查大整治行動有關重點行業領域專項方案的通知》(以下簡稱“《通知》”)。《通知》稱,相關行業領域要認真組織開展隱患排查整治工作,確保安全生產萬無一失,為慶祝建黨100周年營造良好的安全環境。
其中,冶金等工貿行業大排查大整治相關內容如下:
一、排查范圍
河北省所有冶金、有色、建材、機械、輕工、紡織、煙草、商貿行業企業。
二、排查重點
(一)冶金行業。緊盯煤氣、高溫熔融金屬、重大危險源等關鍵環節,重點檢查是否落實《冶金企業和有色金屬企業安全生產規定》,是否存在應急管理部專項檢查的八項重點問題隱患,是否按要求淘汰《金屬冶煉企業禁止使用的設備及工藝目錄(第一批)》中涉及的設備及工藝等。
(二)有限空間作業。以冶金、建材、輕工行業為重點,突出爐窯管道檢修、人工清庫(倉)、企業附屬污水處理設施等關鍵環節部位,重點檢查是否落實《工貿企業有限空間作業安全管理與監督暫行規定》和《河北省有限空間作業安全管理規定》,是否建立有限空間管理臺賬并及時更新,是否設置明顯的安全警示標志和警示說明,是否嚴格落實作業審批制度,是否制定應急預案并定期進行演練,是否配備相關的呼吸器、防毒面罩、通訊設備、安全繩索等應急裝備和器材等。
(三)涉爆粉塵領域。以粉塵作業場所10人及以上的金屬粉塵、木粉塵、農副產品粉塵企業為重點,對相關企業進行再排查、再摸底,健全完善監管臺賬。重點檢查是否落實《粉塵防爆安全規程》的有關要求,是否存在《工貿行業重大生產安全事故隱患判定標準(2017版)》所列的問題隱患,除塵系統是否按要求規范設置,是否落實點燃源控制措施、粉塵清掃制度、粉塵處置環節安全措施等。
(四)使用危險化學品領域。以構成危險化學品重大危險源、涉及液氨制冷和液氨制氫(制氮)的企業為重點,嚴格依據危險化學品使用的法律法規和有關標準規范,重點檢查建構筑物、工藝設備、安全設施、教育培訓以及危險化學品使用、儲存、管理等環節是否存在安全問題隱患,是否有效管控燃爆火災、中毒窒息等重大安全風險。
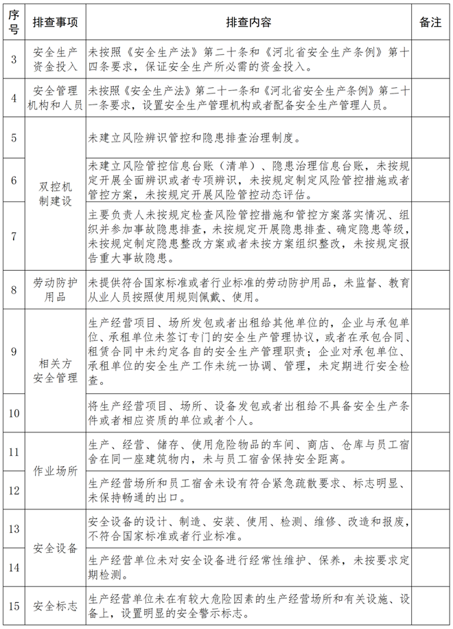
(五)其他行業領域。重點檢查是否落實《安全生產法》《河北省安全生產條例》和《河北省安全生產風險管控與隱患治理規定》等各項法定要求。其中,小微企業要重點圍繞燃爆火災、中毒窒息、高處墜落、機械傷害和觸電等五類事故的防范措施落實情況開展排查整治,提升安全風險管控能力。
三、排查清單



































