




















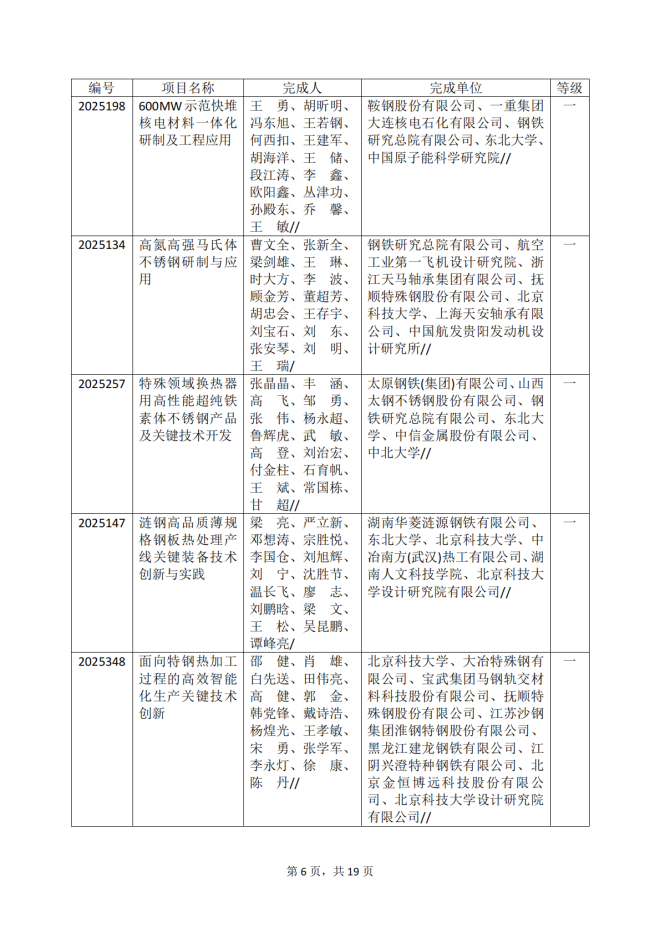
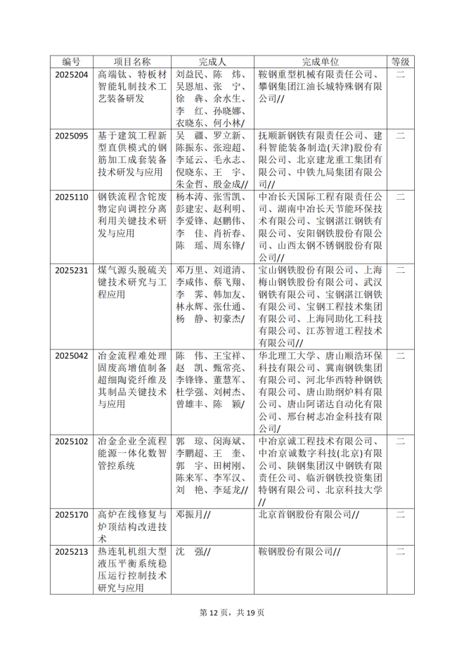
2025年冶金科學技術獎專業(yè)評審推薦獲獎項目公告
2025-06-03 10:28:00





















來源:中國冶金報-中國鋼鐵新聞網(wǎng)
編輯:張雨恬
地址:北京市朝陽區(qū)安貞里三區(qū)26樓 郵編:100029 電話:(010)64442120/(010)64442123 傳真:(010)64411645 電子郵箱:csteelnews@126.com
中國冶金報/中國鋼鐵新聞網(wǎng)法律顧問:大成律師事務所 楊貴生律師 電話:010-58137252 13501065895 Email:guisheng.yang@dentons.cn
中國鋼鐵新聞網(wǎng)版權所有,未經(jīng)書面授權禁止使用 京ICP備07016269號 京公網(wǎng)安備11010502033228