12月15日,藏格礦業(000408.SZ)發布了《藏格礦業股份有限公司關于控股股東及其一致行動人協議轉讓部分股份的提示性公告》。

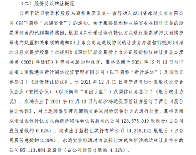
公告顯示,收到控股股東西藏藏格創業投資集團有限公司(“藏格集團”)通知,藏格集團擬通過協議轉讓方式向寧波梅山保稅港區新沙鴻運投資管理有限公司(“新沙鴻運”)轉讓其持有的藏格礦業1.29億股股份(占上市公司股份總數的6.52%)、向寧波青出于藍股權投資合伙企業(有限合伙)(“寧波青出于藍”)轉讓其持有的藏格礦業4424.80萬股股份(占上市公司股份總數的2.25%);藏格集團的一致行動人四川省永鴻實業有限公司(“永鴻實業”)擬通過協議轉讓方式向新沙鴻運轉讓其持有的藏格礦業8511.39萬股股份(占上市公司股份總數的4.32%)。

12月16日,藏格礦業表示,目前控股股東通過股份轉讓、縮股等方式解決債務問題均是在不影響上市公司控制權前提下進行的。
“新沙鴻運”與“寧波青出于藍”均為沙鋼系企業。其中“新沙鴻運”成立于2016年,獨資股東為沙鋼集團成立于2016年的全資子公司江蘇沙鋼集團投資控股有限公司。今年9月與11月,“新沙鴻運”接連兩次增資,注冊資本已從2020年末的1億元急劇增至目前的30億元。

圖為沙鋼
“寧波青出于藍”成立于2020年7月,由沙鋼系創始人沈文榮通過個人持股平臺寧波梅山保稅港區錦程沙洲股權投資有限公司間接實施控制。
在權益變動報告書中,“新沙鴻運”與“寧波青出于藍”表示,此次權益變動的目的是基于對藏格礦業價值的認同和發展前景的看好,為抓住市場發展機遇,協議受讓部分藏格集團股份。
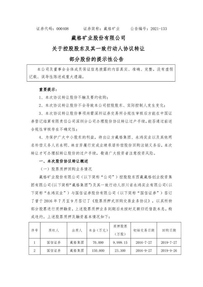
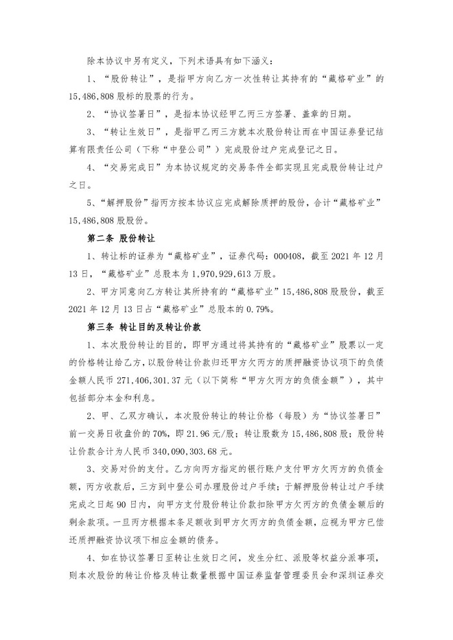
據悉,藏格集團與永鴻實業此次股份轉讓系二者在國信證券的5.11億股股票質押合約已到期待購回,對部分股票質押式回購交易采用協議轉讓方式進行處置。
公告披露顯示,藏格集團與沙鋼系此次股份轉讓的每股轉讓價格為協議簽署日前一交易日藏格礦業收盤價的70%,即21.96元/股。

此次交易完成后,新沙鴻運對藏格礦業的持股比例將升至14.57%,寧波青出于藍的持股比例為2.25%。與此同時,藏格集團對藏格礦業的持股比例將降至32.02%,永鴻實業的持股比例則降至14.01%,藏格集團仍為上市公司控股股東。
12月16日,藏格礦業表示,沙鋼系企業現為上市公司第二大股東,但藏格集團其一致行動人所持股份仍可保持控股地位。
自2020年三季報首次位列藏格礦業前十大股東后,沙鋼系近期再度增持。10月下旬,因涉與安信證券股份有限公司擔保物權一案,藏格集團持有的藏格礦業5500萬股股票與永鴻實業持有的2600萬股股票被深圳市福田區人民法院進行司法拍賣,新沙鴻運以合計15.61億元競得上述被拍賣的藏格控股8100萬股股票,約占上市公司總股本的4.065%。
解決債務問題的同時,藏格控股亦在推進鉀肥主業布局。今年年中的一次機構調研中,藏格控股就后續規劃表示,公司將回歸主營業務氯化鉀、碳酸鋰,充分利用鹽湖資源,進一步深入開發。
以下為公告全文:













































