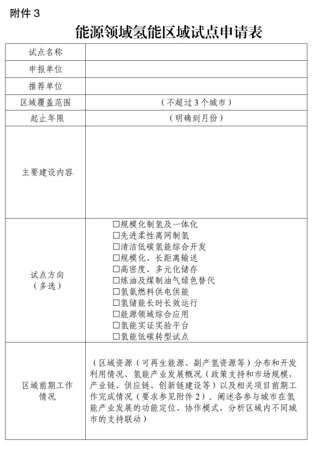
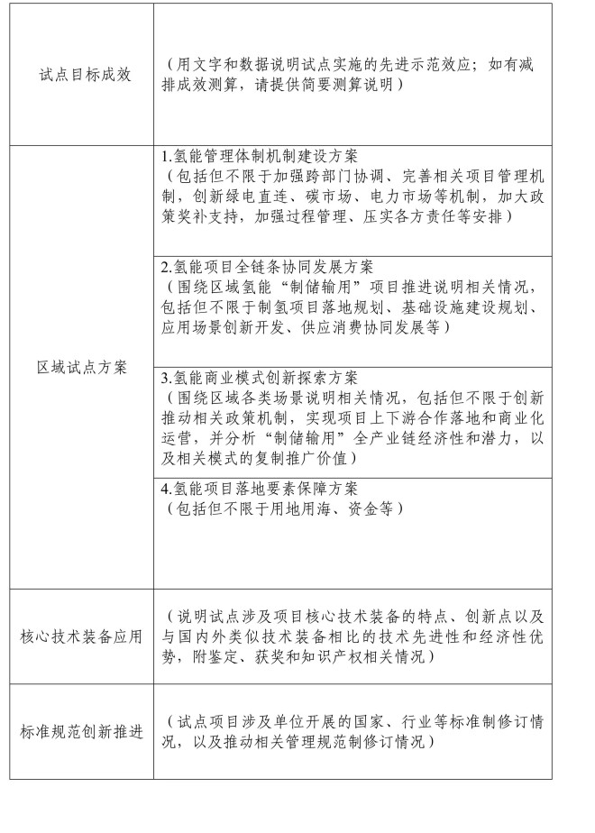
近日,國家能源局綜合司發布關于組織開展能源領域氫能試點工作的通知(以下簡稱“通知”)。
其中提出,以推進氫能“制儲輸用”全鏈條發展為目標,按照“創新引領、試點先行”的原則,引導氫能先進技術裝備落地應用、基礎設施高水平建設、綜合利用效能提升和產業規范有序布局,為構建清潔低碳、安全高效的新型能源體系提供有力支撐。
通知全文如下:



























11個試點方向!國家能源局組織開展能源領域氫能試點工作
2025-06-19 16:05:00



























來源:中國鋼鐵工業協會
編輯:張雨恬
地址:北京市朝陽區安貞里三區26樓 郵編:100029 電話:(010)64442120/(010)64442123 傳真:(010)64411645 電子郵箱:csteelnews@126.com
中國冶金報/中國鋼鐵新聞網法律顧問:大成律師事務所 楊貴生律師 電話:010-58137252 13501065895 Email:guisheng.yang@dentons.cn
中國鋼鐵新聞網版權所有,未經書面授權禁止使用 京ICP備07016269號 京公網安備11010502033228