工業和信息化部辦公廳關于印發《建材工業智能制造數字轉型行動計劃(2021-2023年)》的通知
工信廳原〔2020〕39號
各省、自治區、直轄市及計劃單列市、新疆生產建設兵團工業和信息化主管部門,各有關單位:
現將《建材工業智能制造數字轉型行動計劃(2021-2023年)》印發給你們,請認真組織實施。
工業和信息化部辦公廳
2020年9月16日
建材工業智能制造數字轉型行動計劃(2021-2023年)
建材工業(含無機非金屬材料)是建筑工程和基礎設施必不可少的支撐,是國民經濟和社會發展的基礎性行業,是戰略性新興產業和國防軍工發展的重要保障,是環境治理和生態文明建設不可缺少的重要一環。為促進建材工業與新一代信息技術在更廣范圍、更深程度、更高水平上實現融合發展,促進建材工業轉方式、調結構、增動力,加快邁向高質量發展,制定本計劃。
一、總體要求
(一)指導思想。
以習近平新時代中國特色社會主義思想為指導,全面貫徹黨的十九大和十九屆二中、三中、四中全會精神,堅持新發展理念,堅持以供給側結構性改革為主線,加快新一代信息技術在建材工業推廣應用,促進建材工業全產業鏈價值鏈與工業互聯網深度融合,構建網絡安全和密碼應用支撐體系,促進行業智能化生產、網絡化協同、規模化定制、服務化延伸,夯實建材工業信息化支撐基礎,提升智能制造關鍵技術創新能力,實現生產方式和企業形態根本性變革,引領建材工業邁向高質量發展。
(二)基本原則。
堅持需求牽引。以行業需求為導向,發揮建材工業規模龐大、場景豐富優勢,充分把握不同細分行業、不同企業、不同階段特點,推動重點領域率先突破,整體水平持續提升。
堅持創新驅動。建立健全產學研用創新體系,推進建材工業與信息技術協同創新共同進步。引導創新資源向智能化數字化領域匯聚,帶動行業技術創新、產品創新和業態創新。
堅持市場主導。充分發揮市場在資源配置中的決定性作用,突出企業主體地位,堅持目標導向和問題導向,激發企業內生改造動力,實現效益提升和轉型發展良性互動。
堅持政府引導。分類指導、有序推進,更好發揮政府在方向引導、政策支持等方面作用,統籌整合資源,加強頂層設計,形成建材工業智能制造數字轉型發展合力。
(三)主要目標。
到2023年,建材工業信息化基礎支撐能力顯著增強,智能制造關鍵共性技術取得明顯突破,重點領域示范引領和推廣應用取得較好成效,全行業數字化、網絡化、智能化水平大幅提升,經營成本、生產效率、服務水平持續改進,推動建材工業全產業鏈高級化、現代化、安全化,加快邁入先進制造業。
——支撐體系基本完善。制修訂30項以上建材行業智能制造相關標準,培育5家年產值過億元的建材行業信息化、智能化供應商,建立10個建材細分公共服務平臺,基本滿足建材行業信息化發展需要。
——創新能力明顯增強。建立5個建材行業智能制造創新平臺,形成15套系統解決方案,突破50項建材領域智能制造關鍵共性技術,培育100個建材工業APP,形成若干大數據、云計算、物聯網、區塊鏈、5G通信、虛擬現實、工業互聯網等新一代技術應用場景。
——推廣應用成效顯著。推選6家智能制造標桿企業,建立50個建材行業智能工廠,打造20個數字礦山,培育100個在研發設計、生產制造、供應鏈管理、電子商務、設備運維等領域單項應用取得突出成效的典型項目。
二、重點任務
(一)建材工業信息化生態體系構建行動。
1.完善建材兩化融合貫標體系。繼續推動建材企業依據兩化融合管理體系國家標準開展貫標工作,鼓勵有條件的企業申請評定。引導貫標咨詢服務機構深入企業,對標國家標準開展基礎建設、單項應用、綜合集成、協同創新等工作。建立建材企業貫標、年度測評推廣和跟蹤反饋機制,推動建材工業兩化融合不斷向更高階段躍升。
2.建立建材智能制造標準體系。加強建材行業智能制造標準化協調機制建設,建立健全行業智能制造標準體系。組織開展智能工廠、數字礦山等標準和規程研究制定及宣貫落實。搭建智能制造標準試驗驗證平臺,結合企業實際驗證標準的有效性和可行性。
3.培育信息化公共服務體系。推動裝備、軟件、自動化、儀器儀表、系統集成商、安全防護等不同領域企業緊密合作,加快培育一批針對建材工業的系統解決方案供應商。面向建材行業信息化發展需要,發揮科研院所轉制企業優勢,推動產業鏈分工協作、共同發展。
4.構建網絡安全分級防護體系。面向應用工業互聯網的建材工業企業,制定網絡安全分類分級防護指南、網絡安全分級防護規范,推動企業實施分類分級安全防護。開展防護能力貫標,引導企業加強網絡安全防護能力建設。強化網絡安全產品和解決方案定制化供給,促進建材工業企業網絡安全保障能力提升。
(二)建材工業智能制造技術創新行動。
5.突破一批關鍵核心技術。依托行業骨干企業創建開放共享的建材智能制造創新平臺,推動關鍵共性技術研究以及智能部件、裝備、系統研發。引導各類企業加大研發投入,開展適用于建材工業的智能傳感器、神經網絡芯片等基礎元器件以及工業機器人、智能交互系統等智能產品的研發、制造與應用,突破智能控制和優化、數據采集與分析、故障診斷與維護、密碼防護等一批核心技術,夯實建材工業智能制造硬件和軟件基礎。
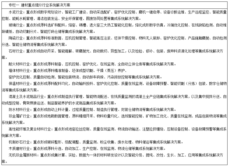
6.形成一批系統解決方案。針對建材細分行業特點,以礦山開采、原料制備、破碎粉磨、窯爐控制、物流倉儲、在線檢測等關鍵環節為重點,提煉形成若干套具有智能感知、自動執行、深度學習、智能決策、密碼防護等功能的智能化、數字化、集成化系統解決方案,促進水泥、玻璃、陶瓷等行業生產方式的自動化、智能化、無人化變革。
7.創新一批工業互聯網場景。構建網絡、平臺、安全三大功能體系,鼓勵企業積極探索“5G+工業互聯網”,促進工業互聯網與建材工業深度融合。推動建材行業工業互聯網標識解析二級節點建設,深化標識解析應用。大力發展建材行業工業互聯網創新應用平臺,加快開發建材工業APP,推動建材企業和設備上云上平臺,實現制造資源和制造能力互聯互通。構建工業互聯網密碼支撐體系,加快商用密碼在建材行業深度應用。
(三)建材工業智能制造推廣應用行動。
8.大力培育智能工廠和數字礦山。發揮智能制造標桿企業的示范引領作用,通過持續完善、迭代和提升,在行業內大規模復制推廣。按照智能工廠建設規程和標準,培育一批集智能生產、智能運維和智能管理為一體的建材行業智能工廠,切實提高產品質量、運營效率、設備管理和安全環保水平。運用三維仿真、智能采選、自動配礦、無人駕駛、災害監控等手段,實施機械化換人和自動化減人,打造一批安全、高效、綠色的數字礦山。
9.著力推進關鍵環節典型應用。聚焦建材工業生產和經營關鍵環節,加快推廣窯爐優化控制、智能倉儲物流、設備巡檢維護、在線監測檢測、批量個性定制、網絡集成外包、產品質量追溯、數字設計運營等先進技術方案,培育一批單項應用典型項目。在搬運碼垛、投料裝車、拋光施釉、噴漆打磨、高溫窯爐等繁重危險崗位,以及圖像識別、切割分揀、壓力成型、取樣檢測等高精度崗位加快實施“機器換人”。推廣窯爐協同處置工業固廢、生活垃圾、危險廢棄物等技術,促進建材行業綠色發展。
10.加快提高中小建材企業信息化水平。支持大型企業建設工業互聯網平臺,通過網絡協同、平臺集成、線上對接等方式,實施產業鏈協同和大中小企業資源融通,帶動中小企業轉型發展。結合數字化賦能中小企業專項行動,培育針對中小建材企業的信息技術供應商及產品方案,建設第三方工業互聯網公共服務平臺,在線提供工業軟件、研發設計、市場營銷、物流倉儲等服務,促進中小企業上云上平臺,支撐數字化轉型進程。
三、保障措施
(一)加強組織領導。各地工業和信息化主管部門要加強統籌協調,建立健全本地區建材行業智能制造數字轉型推進機制,明確時間進度,落實各項任務。建材各行業協會要結合各自產業規模、技術特點、發展水平等情況,制定工作計劃,明確責任部門,提出政策建議。相關產業聯盟、骨干企業、科研院所、部屬單位及高校要加強溝通合作,形成推進合力。設立建材行業智能制造專家委員會,提供戰略、技術、政策等咨詢建議。
(二)加大政策支持。深化產融合作,加大金融支持,鼓勵產業和金融資本設立建材智能制造數字轉型投資基金,重點投向人工智能、大數據、工業軟件、5G通信、工業互聯網等在建材領域的創新應用。支持符合條件的建材智能技術裝備企業按規定享受稅收優惠、融資擔保政策,申請有關保險補償和資金支持。
(三)強化人才保障。支持開展職業技能培訓,鼓勵有條件的企業、院校、科研院所聯合建設智能制造實訓基地,培養一批面向工業化和信息化深度融合的復合型人才,形成一批建材工業智能化數字化發展領軍隊伍。創新人才引進政策與方式,加強國外高端信息技術人才的引進和交流。
(四)營造良好環境。開展建材企業信息化水平評估,及時總結先進經驗和缺點不足,促進各地區各行業不斷改進提升。組織開展診斷咨詢服務,收集整理相關案例,加強交流宣傳。深化技術、管理、標準等方面國際交流合作。




























