7月16日,北京市市場監督管理局發布了《敬業鋼鐵有限公司收購日鋼營口中板有限公司股權案》的案件公示。該公示中提到,敬業鋼鐵有限公司與日照鋼鐵控股集團有限公司訂立《股權轉讓合同》,約定收購日照鋼鐵持有的日鋼營口中板有限公司(以下簡稱“日鋼營口”)100%的股權。交易后,敬業鋼鐵將持有日鋼營口100%的股份,單獨控制日鋼營口。

具體內容如下:
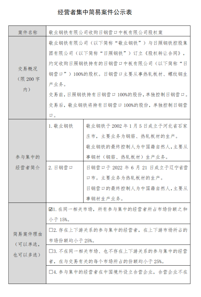
01 案件名稱
敬業鋼鐵有限公司收購日鋼營口中板有限公司股權案
02 交易概況
敬業鋼鐵有限公司(以下簡稱“敬業鋼鐵”)與日照鋼鐵控股集團有限公司(以下簡稱“日照鋼鐵”)訂立《股權轉讓合同》,約定收購日照鋼鐵持有的日鋼營口中板有限公司(以下簡稱“日鋼營口”)100%的股權。日鋼營口主要從事熱軋板材、螺紋鋼生產業務。交易前,日照鋼鐵持有日鋼營口100%的股份,單獨控制日鋼營口。交易后,敬業鋼鐵將持有日鋼營口100%的股份,單獨控制日鋼營口。
03 參與集中的經營者簡介
敬業鋼鐵
敬業鋼鐵于2002年1月5日成立于河北省石家莊市,主要業務為鋼筋、熱軋板材的生產。敬業鋼鐵的最終控制人為中國籍自然人,主要從事鋼材(鋼筋、熱軋板材)生產業務。
日鋼營口
日鋼營口于2022年6月21日成立于遼寧省營口市。主要業務為熱軋板材的生產。日鋼營口的最終控制人為中國籍自然人,主要從事鋼材生產業務。
原案件公示圖如下:






























