3月19日,國家發展改革委發布向社會公開征求《綠色低碳先進技術示范項目清單(第一批)》意見的公告。

公告原文如下:
為貫徹落實黨中央、國務院決策部署,加快綠色低碳先進技術示范應用和推廣,按照國家發展改革委等10部門聯合印發的《綠色低碳先進技術示范工程實施方案》(發改環資〔2023〕1093號)有關部署,經過項目單位申報、地方審核推薦、第三方機構評審、部門及地方復核等流程,確定了第一批綠色低碳先進技術示范項目清單,共納入47個項目,現向社會公開征求意見。
此次公開征求意見的時間為2024年3月19日至2024年3月25日。公眾可登錄國家發展改革委門戶網站(www.ndrc.gov.cn)首頁“互動”板塊,進入“征求意見”專欄,提出意見建議。提出異議的單位或個人應對相關材料的真實性和可靠性負責,對無具體事實根據的異議,以及其他不正當要求將不予受理。
感謝您的參與和支持!
國家發展改革委
2024年3月19日
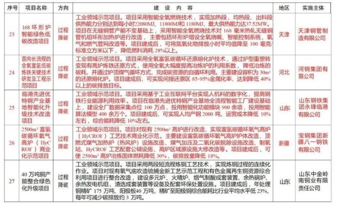
公告顯示,第一批綠色低碳先進技術示范項目清單,共納入47個項目。涉及鋼鐵企業具體情況如下:

全項目清單如下:








































