智能制造是信息化與工業化深度融合的表現,它是我國制造業變革的重要方向。在全國及各省市政策推動,制造業技術轉型升級等背景下,中國智能制造產業發展迅速,逐漸成制造業的主要驅動力之一。
國家政策密集出臺,政策體系成型
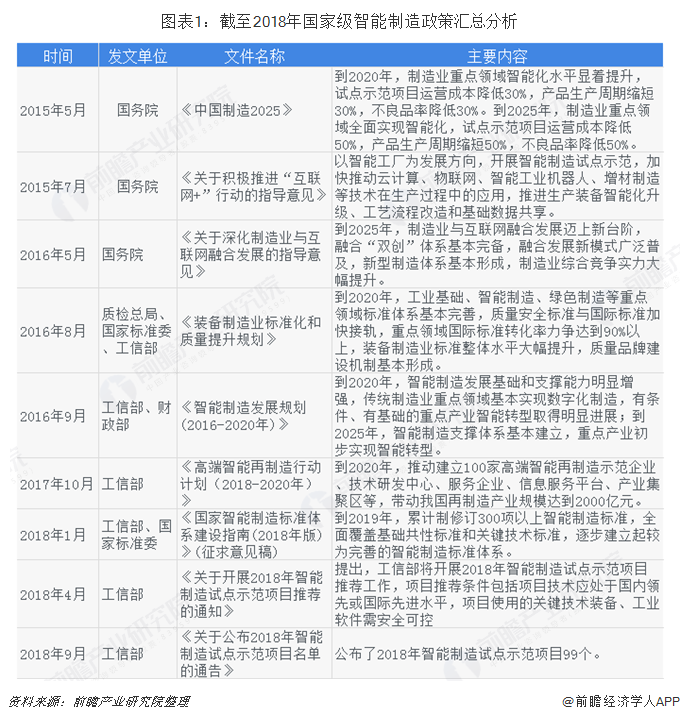
近年來,我國先后出臺了《中國制造2025》《積極推進“互聯網+”行動指導意見》《關于深化制造業與互聯網融合發展的指導意見》《智能制造發展規劃(2016-2020)》《關于深化“互聯網+先進制造業”發展工業互聯網的指導意見》等重大戰略文件,為智能制造發展提供了有力的制度供給。

根據《中國智能制造十三五規劃》,我國制造業智能化轉型有兩大時間節點和十項重要任務。根據規劃,在2025年前,我國將推進智能制造實施“兩步走”戰略。
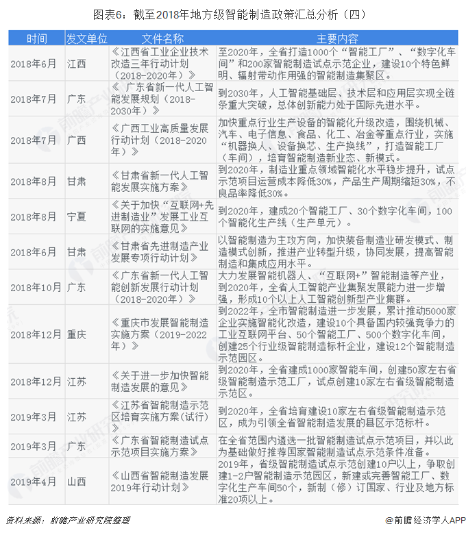
各省市相繼推進政策,加快行業發展
智能制造行業作為中國制造業的主要驅動力之一,在國家政策推動下,中國智能制造產業發展迅速,對產業發展和分工格局帶來深刻影響。各省市利好政策的不斷出臺,加快智能制造行業將持續穩定增長,中國制造業中所起到的地位將會越來越重要。




試點擴圍至31個省市,行業前景廣闊
2018年7月,工業信息化部根據《工業和信息化部辦公廳關于開展2018年智能制造試點示范項目推薦的通知》,公布2018年智能制造試點示范項目名單,共有99個項目入圍。從項目數量來看,2015-2018年智能制造試點示范項目數量為46個、63個、97個和99個,合計示范項目數量達到305個,涉及企業233個,遠超2015年工信部提出的到2018年培育100個智能制造試點示范企業的規劃。
從地區分布來看,截至2018年智能制造試點示范項目分布已經逐步拓展到全國31個省市。其中,山東、浙江、廣東、江蘇、安徽5省試點示范項目建設成績閃亮,項目數量在18個及以上;海南、吉林、青海、西藏4省實現了項目數量零的突破;同時,項目分布主要集中在長三角和珠三角;除山東外的環渤海灣地區,試點示范項目數量增長速度不及長三角及珠三角。

智能制造是中國中長期全面提升制造業競爭實力的核心引擎,發改委等部門自2015年起啟動智能制造試點示范項目,旨在鼓勵智能制造單元、智能產線及智能工廠建設。





























