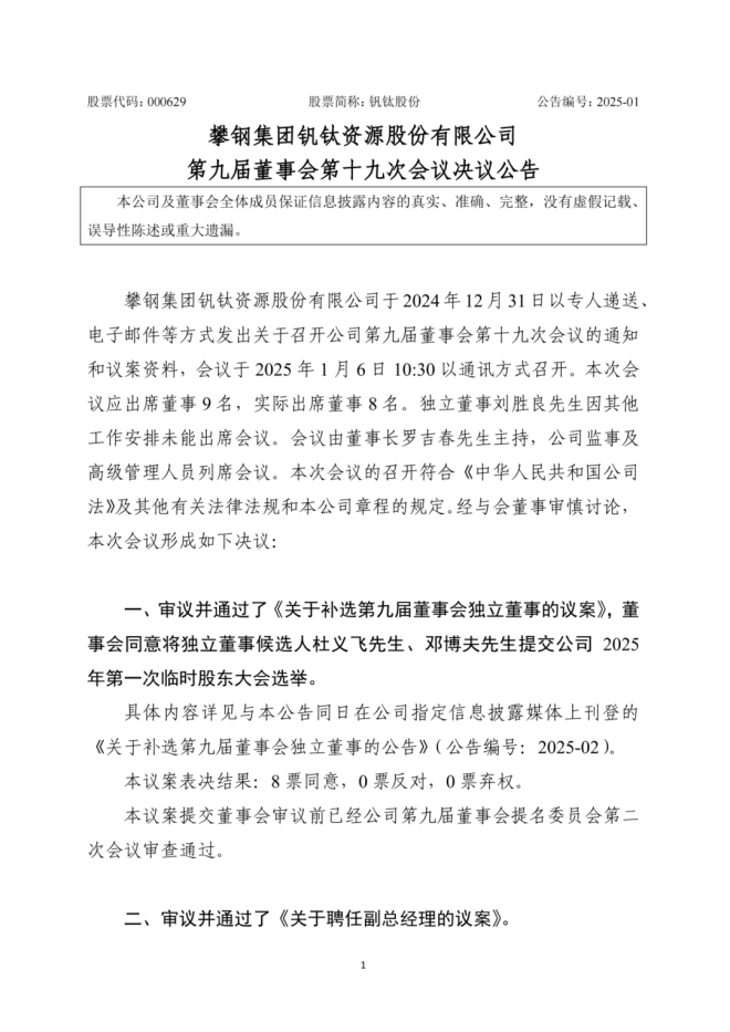
1月7日,攀鋼集團釩鈦資源股份有限公司(以下簡稱“釩鈦股份”)發布多篇公告。
釩鈦股份發布《第九屆董事會第十九次會議決議公告》與《關于補選第九屆董事會獨立董事的公告》。


其中顯示,公司第九屆董事會第十九次會議于 2025 年 1 月 6 日 召開,審議并通過了《關于補選第九屆董事會獨立董事的議案》,提名杜義飛先生、鄧博夫先生為公司第九屆董事會獨立董事候選人,董事會同意將獨立董事候選人杜義飛先生、鄧博夫先生提交公司 2025年第一次臨時股東大會選舉;審議并通過了《關于聘任副總經理的議案》,決定聘任周玉昌先生為公司副總經理,任期與本屆董事會一致。
杜義飛簡歷
杜義飛先生,1974 年 1 月出生,博士研究生,中共黨員,電子科技大學經濟與管理學院教授、博士生導師,企業戰略專家,現任電子科技大學企業研究中心主任,中國戰略管理學會學術委員會委員,蜀道投資集團(原四川省交通投資集團)有限公司外部董事,四川省商業投資集團、重慶機場集團專家庫高級專家,四川省數字化轉型促進中心首席專家。
鄧博夫簡歷
鄧博夫先生,1987 年 2 月出生,博士研究生(會計)、應用經濟學博士后,中共黨員,會計理論和實踐研究專家,現任西南財經大學校團委副書記(掛職),會計學院院長助理,聯合國審計員(BOAof UN)(審計署外派)。歷任西南財經大學會計學院講師、副教授、MPAcc中心副主任、專業研究生中心主任,西南財經大學經濟與管理研究院研究員等職務。
周玉昌簡歷
周玉昌先生,1982 年 7 月出生,高級工程師,工程碩士,中共黨員,本公司副總經理。歷任攀枝花鋼鐵有限責任公司鋼研院鈦研究所副主任工程師,釩鈦資源綜合利用國家重點實驗室綜合辦公室副主任,鞍鋼集團釩鈦(鋼鐵)研究院(攀鋼集團研究院有限公司)科研管理部部長助理、副部長、部長,釩鈦資源綜合利用國家重點實驗室綜合辦公室主任,鞍鋼集團釩鈦(鋼鐵)研究院副院長,攀鋼研究院副總經理,鞍鋼研究院副院長,攀鋼研究院副總經理,鞍鋼集團北京研究院有限公司釩鈦分院院長,攀鋼集團有限公司技術轉移辦公室主任等職務。







釩鈦股份發布《關于部分董事、高級管理人員辭職的公告》。

其中顯示,羅吉春先生因工作變動,申請辭去公司第九屆董事會董事、董事長及董事會專門委員會職務。羅吉春先生辭職后,將不在公司擔任其他職務。李亮先生因工作變動,申請辭去公司總經理助理職務。李亮先生辭職后,將不在公司擔任其他職務。






























